
应急响应与溯源取证服务目标:
- 检测服务器系统、 网站的防御能力,发现系统中存在的最隐蔽的漏洞,检验现有的防御方法、手段是否有效
- 安全审计利用安全专家丰富的经验,利用黑客可能采取的攻击技术,发现系统存在的弱点,并给用户提供可行的修补建议,降低危险性
- 测试人员将最直观的测试结果呈现给用户,使用户对自己的服务器、网站的缺陷有更深入的了解,帮助提供内部管理人员和员工的网络安全意识
应急响应与溯源取证分析维度:
- 服务器审计
- 代码审计
- 日志分析
- 渗透测试

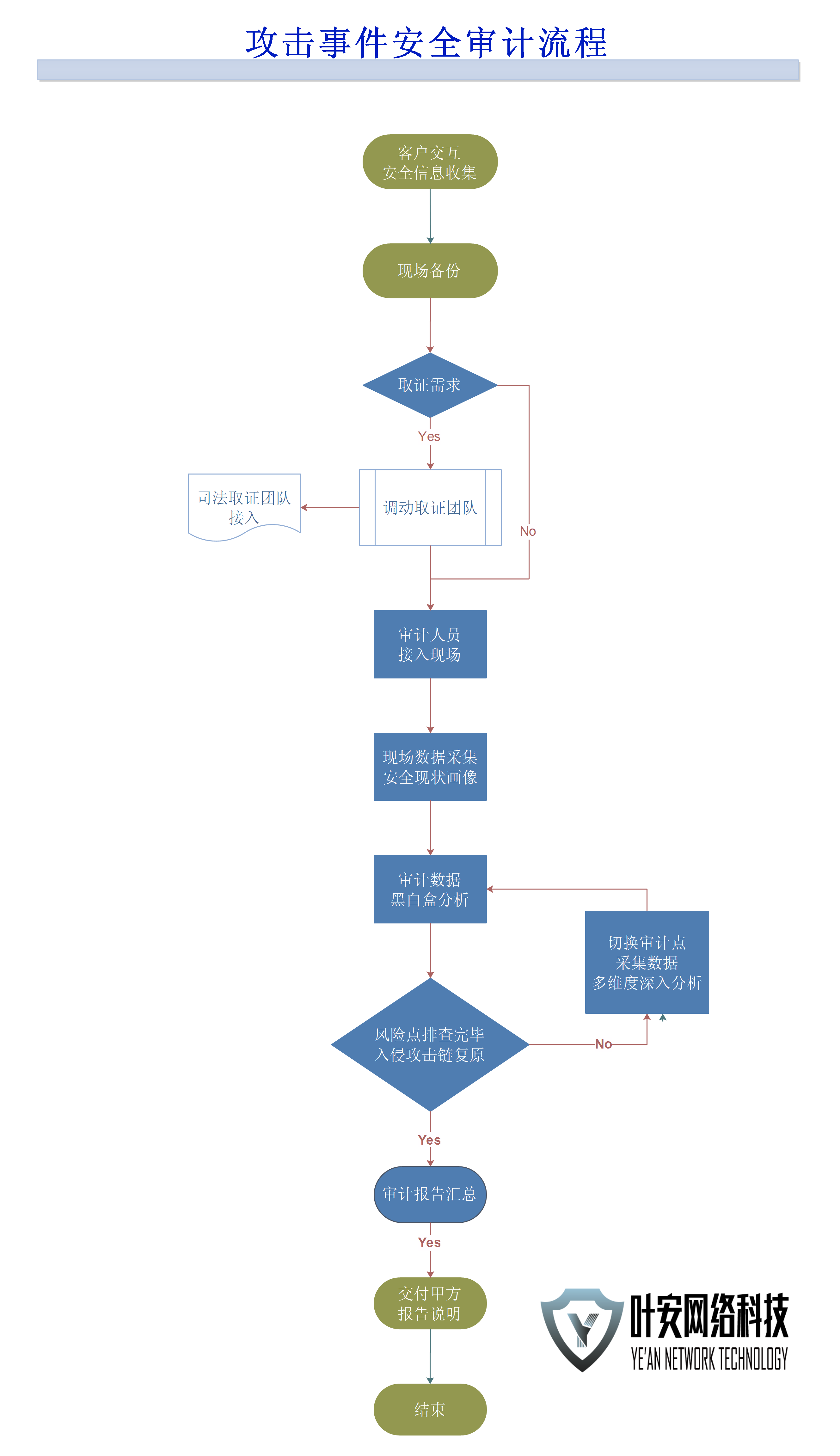
应急响应与溯源取证分析流程:

应急响应与溯源取证方法与手段:

- 测试方法包括:黑盒测试、白盒测试、灰盒测试三种
审计维度和手段:
- 网络系统安全审计
- 应用系统安全审计
- 社会工程学安全审计
- 业务逻辑漏洞测试
- 代码审计
高级渗透测试方法:
叶安科技高级渗透测试人员具有开发软件的经验 - 而不仅仅是渗透测试。他们利用这一经验帮助他们找寻web存在的问题,并提供可操作的补救指导。
通过我们的高级渗透测试,您将能够通过黑客和经验丰富的开发人员的眼睛查看您的应用程序,以发现您可以改善安全状况的位置。我们的顾问在书面报告中提供调查结果,并为您的团队提供必要的指导,以有效地纠正我们发现的任何问题。
上述项目代表了OWASP(开放式Web应用程序安全项目)Top 10中定义的Web应用程序的一些最重要的风险.OWASP Top 10是由来自世界各地的顶级网络安全专家达成的共识决定的,并被广泛认可为所有涉及Web应用程序的公司的重要意识文档。
详细了解我们的高级渗透测试方法。
